很多朋友都在问,用QQ玩的游戏怎么卖,其实,这并不复杂,但需要小心,因为,游戏账号交易,总是有风险的,今天,我们就来聊聊,具体怎么操作,以及,需要注意哪些问题。
先看账号价值评估

卖号之前,你得先知道,你的号值多少钱,这很关键,不然,容易卖亏了,或者,根本没人要,看游戏本身,热门游戏,账号自然更值钱,看账号等级,等级越高,通常越好卖,然后,看装备和皮肤,稀有物品,能大幅提价,看绑定情况,比如,是否绑定手机,是否实名,这些,都会影响价格,你可以,去一些交易平台,看看同类账号,大概卖什么价,心里就有数了。
再看交易平台选择
选对平台,非常重要,这关系到,交易是否安全,目前,主要有几种,第一种,是专门的游戏交易网站,比如,交易猫,5173,这些,比较正规,有客服介入,第二种,是二手闲置平台,比如,闲鱼,转转,这里,个人卖家多,但,监管相对松一些,第三种,是游戏内的社群,比如,QQ群,贴吧,这里,直接交易快,但,风险也最大,我建议,新手卖家,优先考虑,正规交易网站,虽然,手续费高一点,但,安全有保障。
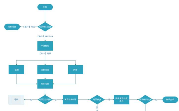
然后是具体操作流程

流程其实,大同小异,在平台发布信息,标题要写清楚,比如,QQ区某某游戏账号,然后,详细描述,等级,装备,皮肤等信息,最好,配上截图,这样,买家更放心,信息发布后,就等买家联系,或者,主动去沟通,谈好价格后,平台会,提供一个交易流程,通常,是买家付款到平台,然后,你提供账号密码,买家确认收货后,平台再把钱,打给你,整个过程,平台作为担保,所以,不要私下交易,很容易被骗。
最后是安全注意事项

这是重中之重,必须仔细看,第一,账号资料要清空,比如,好友列表,聊天记录,个人动态,能删就删,防止,个人信息泄露,第二,绑定要解除,比如,手机号,邮箱,实名认证,尽量解绑,如果,不能完全解绑,一定要,在交易信息里,写清楚,避免后续纠纷,第三,沟通留证据,所有聊天记录,交易截图,都要保存好,万一有问题,这是凭证,第四,警惕各种骗术,比如,冒充客服,让你交保证金,或者,发假链接,让你点,记住,正规平台,不会这样操作。
卖QQ游戏账号,并不难,关键是要,走正规渠道,做好安全措施,不要贪图,省事或高价,就跳过平台,那样,风险太大,希望这些经验,能帮到你,顺利出手,自己的账号。

造梦西游之黎尤浩劫篇灵宠大全
未定事件簿新春活动有哪些
造梦西游之黎尤浩劫篇怎么玩
斗破苍穹手游摘星老鬼怎么样
永劫无间方诺攻略
斗破苍穹手游紫妍怎么样
方舟生存进化棘背龙吃什么驯服
吉星派对局内任务怎么完成
未定事件簿故城长燃的薪火怎么玩
绝区零2.6版本内容介绍
潮汐守望者武圣关羽怎么样
全民祖玛公测时间什么时候
火影忍者新春主题活动有哪些
第五人格春节主题1V4限时玩法介绍
百战群英手游征战四方怎么玩
星绘友晴天编辑器怎么用
造梦西游之黎尤浩劫篇兑换码介绍
战神域公测时间是什么时候